Vision and Mission

Vision
The vision of International Student´s Office is to facilitate the international students’ application process to NEU, to create an atmosphere of cultural awareness through multicultural activities and to ensure that international students receive support and guidance from registration up to graduation stage by implementing effective and permanent solutions.

Mission
To create the conditions that enable all NEU students to experience an unprecedented educational journey from registration up until graduation.

Values
Empathy:We try our best to understand all student situations and aim to maintain a friendly and understanding relationship with the students, rather than being strict and unadaptable.

Simplicity:For their ease and understanding, we offer the students simpler procedures and processes that are easy to follow and do not complicate matters further.

Speed: We understand the importance of speed and punctuality in our daily lives. Therefore, we provide our students with quick solutions to their problems so that they may continue their academic lives without stress.

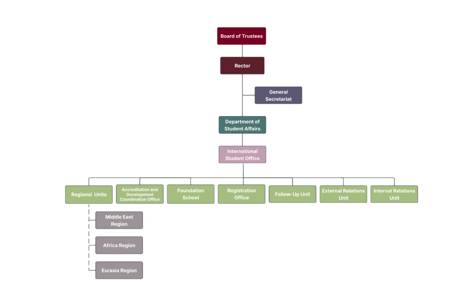
Organizational Scheme